Please note: The designs displayed below are conceptual representations, as I'm unable to showcase the actual work due to legal & privacy reasons. As a Senior Product Designer, my focus on this project was primarily design on strategy thinking and execution.
Background (Company - Kroger Pharmacy)
The opioid crisis has led to millions of overdoses and a rise in death rates. In response, an agreement was formed with Kroger to help combat the epidemic. As part of this agreement, Kroger committed to developing a more robust process aimed at curbing the overprescription of opioids.
Goal
Enhance Kroger’s pharmacy system with safeguards that assist associates in making informed decisions when dispensing opioid prescriptions.
Problem Statement
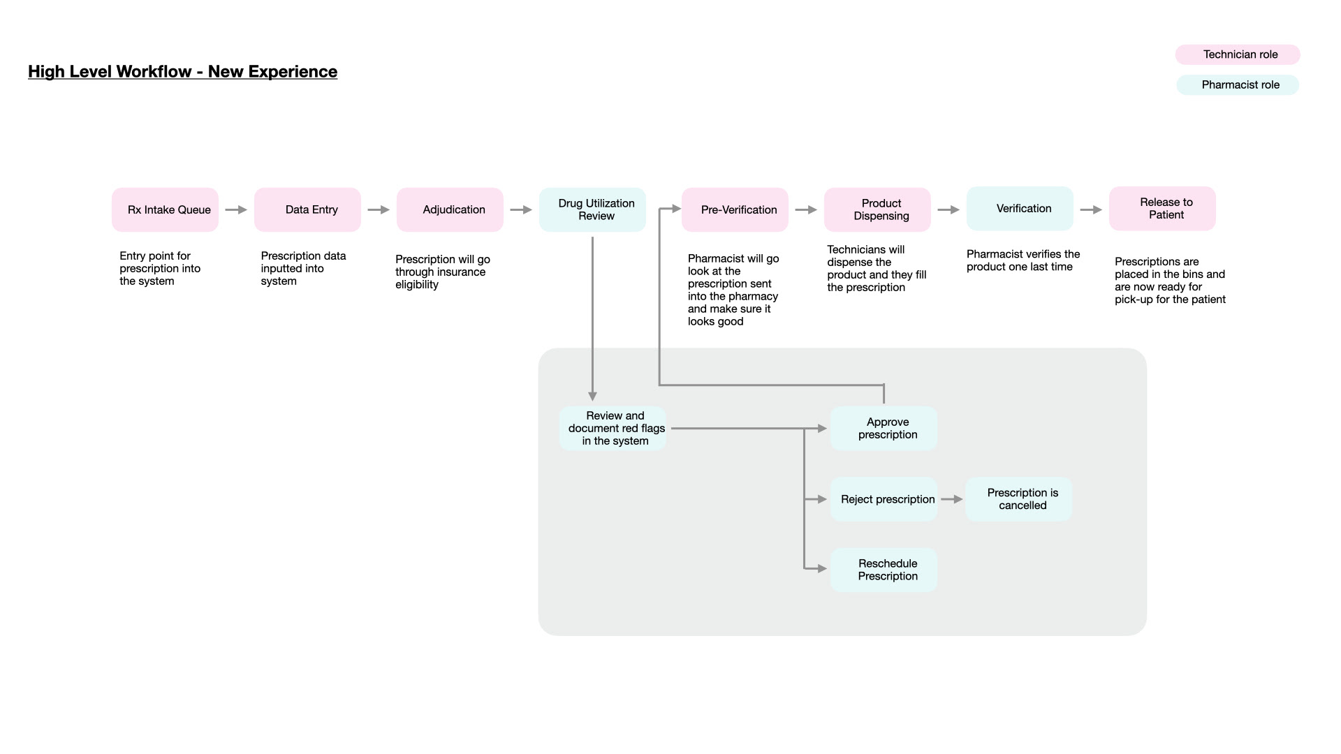
Help resolve opioid epidemic. The current process within the pharmacy system is manual and very paper heavy making it hard to keep track and document efficiently.
Solution
Digitized the flow so that the system flags potential risks for pharmacist review and capture data for ongoing monitoring and auditing to ensure compliance and patient safety.
Impact
We are committed to serving the community and fulfilling our responsibility to support its well-being and recovery.
Timeline
Teams Collaboration
Product Management, Engineering, Compliance, Operations, Business, Research, Design
Product Management, Engineering, Compliance, Operations, Business, Research, Design
My Role - Lead Product Designer
My responsibilities included:
- Facilitation of discovery sessions
- Strategize and build roadmap for MVP
- Weekly business & compliance calls to ensure alignment
- Worked on designs from wire framing to high fidelity to dev hand-off
- Weekly meeting with product manager and designer to prepare for discoveries/refinement
- Collaboration with engineering to ensure design requirements were met during refinement and QA
My responsibilities included:
- Facilitation of discovery sessions
- Strategize and build roadmap for MVP
- Weekly business & compliance calls to ensure alignment
- Worked on designs from wire framing to high fidelity to dev hand-off
- Weekly meeting with product manager and designer to prepare for discoveries/refinement
- Collaboration with engineering to ensure design requirements were met during refinement and QA
Discovery
- Understand current experience
- Understand compliance requirements of the contract
This process required working very closely with compliance team to ensure we meet all the terms of the contract.
Design and Research
- Create designs and test in stores for initial feedback
Final wireframes
MVP Roadmap
Led alignment across 4 product teams and 10 development teams by facilitating a focused working session to clarify goals, capacity, and dependencies. Introduced a phased MVP approach and visualized ownership and sprint timing in Mural and Jira, giving teams clear clarity on scope, sequencing, and delivery for the pilot launch.
Launch Feedback
Insights & Next Steps
This was one of the most meaningful projects of my career. The scale and real-world impact far exceeded anything I had worked on previously, and seeing the process in action during store visits was incredibly validating. Contributing to a solution that supports safer pharmacy practices and helps address the opioid epidemic made this work especially impactful.
Next steps are to address how we can validate addresses better and stop providcing red flags around early refills.
Next steps are to address how we can validate addresses better and stop providcing red flags around early refills.